dnes je 2.12.2025

Input:

Webová prezentace jako "výkladní skříň"

6.10.2015, , Zdroj: Verlag Dashöfer

10.2.1
Webová prezentace jako "výkladní skříň"

Bc. Lenka Polášková

Webová prezentace patří mezi nástroje Public Relations. Je jakousi "výkladní skříní" školy a zrcadlí její podobu. Je její vizitkou. Webový portál by měl poskytovat základní informace, být přehledný a jeho koncepce by měla být vytvořena tak, aby "návštěvník" (rodič, učitel, pedagog, obyvatel města...) našel to, co hledá. Stejně tak úvodní popis mateřské školy by měl jasně vystihovat zaměření, její orientaci a filozofii. Webová stránka by měla vystihovat identitu školy a být nedílnou součástí komunikačních nástrojů školy. Systém informací umístěných na vchodových dveřích školy či nástěnkách již dávno není dostačující.

Příklad:

Úvod webového portálu soukromé mateřské školy: Mateřská škola Zdraví, s. r. o., Ostrava

Zdravá školka je plnohodnotné předškolní zařízení s množstvím nadstandardních prvků a možností. Postupujeme v souladu s vlastní filozofií a koncepcí "Zdravá školka – šťastné dítě" a samotné vzdělávání je stanoveno schváleným ŠVP – "Putování za Sluníčkem".

Registrovaná kapacita je 30 dětí ve dvou třídách po 15 dětech. Díky tomu garantujeme výjimečný a individuální přístup ke každému dítěti. K jeho vzdělávání jsou vytvořeny individuální plány, které jsou nejen důsledně plněny, ale také kvalitně hodnoceny. Každý rodič má detailní přehled o rozvoji a výsledcích svého dítěte. Důraz je kladen na rodinné prostředí a všestranný rozvoj.

Již ve standardních službách Zdravé školky je program zahrnující nebývalé množství aktivit spojených s pohybem, výukou anglického jazyka, aktivit spojených se zdravým životním stylem pro podporu dětí žijících v regionu s vysokým stupněm znečištění ovzduší. Pro děti Zdravé školky je k dispozici vlastní logopedická poradna, psychologická poradna, spolupracující lékař Zdravé školky a stále rozšiřujeme nabídku zájmových kroužků.

– Každý týden chystáme tematický výlet nebo zajímavou externí aktivitu, nabízíme řadu sportovních aktivit (plavecké kurzy, lyžařské kurzy), s našimi dětmi slavíme narozeniny a neustále rozšiřujeme a zkvalitňujeme nabídku služeb a možností pro děti i rodiče.

Dostupné na: < http://www.zdravaskolka.cz/proc-zdrava-skolka/ >

 

Kroky k efektivnímu webovému portálu – funkčnost a struktura

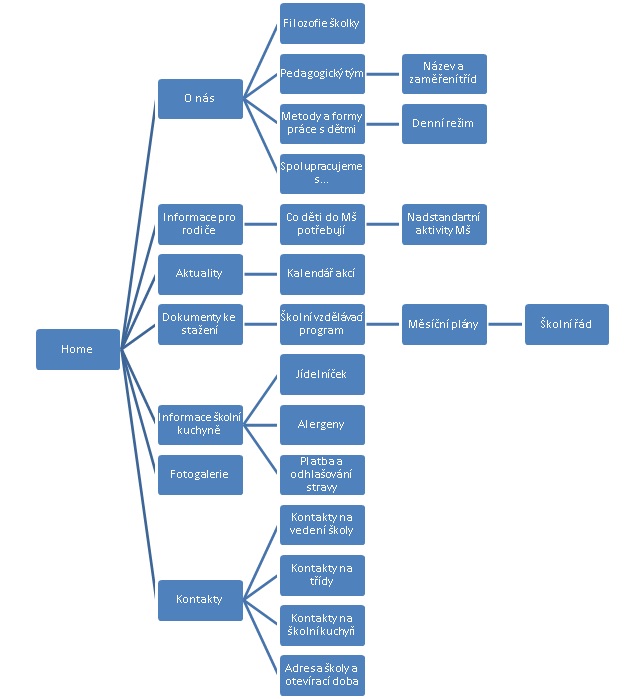
Základní orientační položkou každého webového portálu je "Menu".

Mělo by být přehledně uspořádáno. Tedy je dobré si předem udělat nákres toho, jak bude "strom" Menu vypadat a jaké bude mít "podstránky".

 

Nákres struktury webových stránek – základní koncepce

Text uvedený na webovém portále by měl být přiměřeně dlouhý, jasný a výstižný. Delší texty je vhodné vkládat jako soubory ke stažení, nejlépe do položky "Dokumenty ke stažení".

U souboru je vhodné uvádět jeho velikost, aby "návštěvník" věděl, jak dlouhý dokument bude stahovat. Vhodné je na webové stránky umístit také odkaz například na Facebook školy, kde se lze poměrně rozsáhle věnovat fotodokumentaci různých školních aktivit.

 

Nejčastější chyby webových stránek mateřských škol:

Neprofesionálně vytvořené webové stránky

Častým "nešvarem" webových stránek mateřských škol je neprofesionální vzhled. Jeho příčinou zpravidla bývá přemíra textu, obrázků a zahlcení fotografiemi.

Formulace

Profesionalistu webu vytváří nejen grafická stránka a přehlednost, ale také formulace. Nezřídka bývá formulace textu spíš vyznívající, jako by stránky školy četly pouze děti, nikoli dospělé osoby.

Špatná navigace

Přehlednost je prvním krokem k úspěchu, v položce "Menu" by mělo být naprosto jasné, k jakým informacím se "návštěvník" kliknutím na daný obsah, může dostat.

Málo kontaktních údajů

Vedení mateřských škol bohužel v některých případech zcela opomíjí možnost emailové komunikace. Vhodné je taktéž umístit v kontaktních údajích telefonické kontakty na vedení školy, konkrétní učitele a provozní zaměstnance.

Dasi - digitální asistent
Dasi
Nahrávám...
Nahrávám...